API Versioning
API Versioning
The API Catalog is the catalog of published API services and their associated documentation that have been discovered or might get available if provisioned from the service catalog.
Application program interface (API) is a set of functions and procedures that allow the creation of applications which access the features or data of other applications, service, or systems.
Our API Catalog contains APIs of services provided by implementations of mainframe products. Service can be implemented by one or more service instances (that provide exactly the same service for high-availability or scalability).
Versioning
APIs are versioned. Users of the API specify the major version (v1, v2). Backward incompatible
changes can be introduced only with changing major version. The service can provide multiple
versions of the API (it should provide v{n} and previous v{n-1} versions).
REST
In our case, we are speaking about REST APIs, which is a way how to access and manipulate textual
representations of Web resources using uniform and a predefined set of stateless operations.
Usually via HTTP(S) protocol and using JSON format. Resources are identified by their Uniform
Resource Identifier (URIs). The services are accessed via APIML gateway. Example of a URI:
https://host:10010/endevormfno/api/v1/ENWSQA01/packages/PACKAGETST (https://{gatewayHost}:{port}/{serviceName}/api/v{majorVersion}/{resource})
See Components of URL for more information about the URL components of REST APIs.
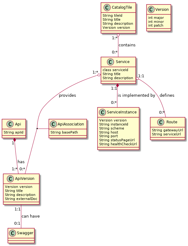
Data Model
The following data model describes the model behind data about APIs and API services in the API Catalog. The most of the data are provided during service registration. In case of the dynamic registration they are provided by the service. Some of them are determined by the service developer (API-related), system administrator (service-related), and some of them can be altered by user (catalog tiles - in future).

(this a UML class diagram)
-
Catalog Tile
The API Catalog UI groups API services into tiles. An API service can be in multiple tiles. The purpose of titles is to organize API services on the dashboard of the API Catalog. Default catalog tiles are constructed from the definitions provided by the services. In future, it will be possible for the user to modify the tiles. -
API
An Api object represents a collection of specific versions of the same API which share the same apiId. -
API Version
Specifies the version of the API. This version can be documented by an external documentation or by a Swagger document. This information is set by the developer of the API. -
Swagger
The Swagger specification instance for a specific API version. See https://swagger.io/docs/specification/ for more details. -
API Association
Information how a specific API version is provided by a specific service. Different services can use different basePath. The full path to access endpoints is:scheme://host:port/basePath/endpointPath. This information is set by the service developer. -
Service
Represents a collection of all service instances. The description and title are taken from the service with highest version, in case if this is not clear then the latest registered wins. API clients are using a service and the API gateway chooses what service instance will be accessed. The same API version can be implemented by multiple services. Such services are not interchangeable because they contain or access different data. -
Service instance
The implementation of a service. It contains the information about where service is running. The information are provided by the system programmer. The default title and description is provided by service developer. Instances are interchangeable and they are used to achieve high availability. -
Route
Specifies how service URLs are mapped to the gateway. The Gateway translates a URL based on the start of the base path on the gateway, and translates it to a base path that is used in the URL to access the service. The purpose is to make possible to access services via the gateway with a consistent URL format no matter what is the format at the service. -
Version
Type follows semantic versioning (http://semver.org/) and is used on multiple places.
Service and instance
Service and instance are overloaded words that have a different meaning in different contexts. This document uses similar meaning as in (Netflix) Eureka discovery service. Service (or application) is a logical entity that is comprised of functionality to access and manipulate specific resources. Instances are real processes (servers) that provide that functionality to clients. Eureka is used in distributed software world where a service is implemented by many instances. But z/OSMF software services registry defines software service instance and software service templates in the context of the provisioning where "instances" are provisioned from "templates". z/OSMF service instance does not need to correspond exactly to Eureka service. z/OSMF service instance does need to provide REST API. z/OSMF service instance can be anything that can be provisioned (e.g. multiple services that provide REST API, one API service, additional instance for a service, just a container for other services, a database server, a database, a table...).
API Versioning
Service instances provide one or more different API versions (we take only one assumption: one service instance will not provide two versions with the same major version, no other assumptions which versions will be provided and how - e.g. an instance can provide only one version and another version will be provided by different instance, other services can have instances that provide multiple versions).
The API user specifies only the major version in the URI. The API catalog needs to differentiate between different full versions internally and able to return a specific full version or return documentation for the highest version of the specified major version that is supported by all running services.
Guidelines:
-
The version of the API, not dependent on the product release
-
Two last versions are supported
-
Major version - specified by the user of the API in the URI - increased only when backward incompatible change is introduced (it is rare because the REST APIs should be designed to allow extensibility)
-
Minor version - not specified in the URI but the user should know what is it, important to display the correct level of documentation. Increased when the API is extended with a new feature (if you use a new resource available in v1.2, the service has to provide at least v1.2, the request fails on v1.1). If there are multiple instances of the services that have different minor versions, the service together will say that has the lowest minor version (e.g instance A provide v1.3 and v2.2, instance B was not yet upgraded and provides v1.2 and v2.1, then the service provides v1.2 and v2.1)
-
Patch version - not specified in the URI, no difference in the API, used only when the API documentation is patched or a bug was fixed, there is no change in the API
